Om IBA
Overvejer du at tage en videregående uddannelse, så er IBA måske det rigtige valg for dig.
Vi underviser studerende på fuld tid. Samtidig har vi et bredt udvalg af muligheder, hvis du ønsker at uddanne dig på deltid som efteruddannelse. Mange af vores efteruddannelser udbyder vi både som dag- og aftenhold.
Uanset hvad du vælger at studere, er der en tæt sammenhæng mellem teori og praksis. Så kan du nemlig gå ud og bruge din nye uddannelse bagefter.
GØR OPGRADERINGEN NEMMERE
Vi har uddannelser, der virker
På IBA tager vi afsæt i virkeligheden, og vi indretter os efter den. Vi ser mulighederne og uddanner vores studerende til det.
Vi brænder for at udvikle og gennemføre videregående uddannelse, der virker i praksis og skaber værdi for både mennesker og virksomheder.
Vi finder de rette studerende, fordi erhvervslivet søger nye tanker. Vi ser det også som vores opgave at matche de rette studerende med de rette virksomheder.
Du kan læse både dag og aften
IBA tilbyder videregående fuldtidsuddannelser på erhvervsakademi-, professionsbachelor- og masterniveau. Det gør vi inden for blandt andet finans, salg, markedsføring, web, teknologi og produktion.
Vi har efteruddannelser på akademi-, diplom- og masterniveau inden for økonomi og finans, salg og markedsføring, ledelse og projektledelse, produktion og innovation samt hele det digitale område.
IBA tilbyder også korte kurser til erhvervsfolk, der har brug for en hurtig opgradering samt 6-ugers forløb for ledige.
IBA i tal
- 1.213 årlige studerende på vores danske videregående fuldtidsuddannelser.
- 14.400 om året, som læser en kortere eller længere efteruddannelse – inklusiv dem, der tager et fagspecifikt kursus inden for finansområdet.
- 490 årlige internationale studerende på vores engelske bachelor og masteruddannelser (i samarbejde med Coventry University) på fuldtid, og 101 studerende på deltid (i samarbejde med Leeds Beckett University).
- I 2025 har vi haft 87 internationale studerende som kommer fra partneruniversiteter i for eksempel Tyskland og tager 14 dages kurser e.l. hos os (residential courses).
- (IBA’s studerende er både danske og internationale, da vi tror på, at det er med til at danne et spændende, attraktivt og internationalt studiemiljø.)
- IBA har 165 fastansatte medarbejdere og 85 freelance undervisere.
Opdateret: Oktober 2025
Gør opgraderingen lettere
Hos os løser vi rigtige problemer
På studierne kombinerer vi teorien med praktiske færdigheder i form af cases og projekter i samarbejde med erhvervslivet samt obligatoriske praktikophold eller med udgangspunkt i voksne studerendes hverdag i virksomhederne.
Vi beskæftiger os med rigtige problemer, fordi verden er fuld af opgaver, som skal løses.
IBA arbejder også målrettet med forskning, innovation og udvikling i samarbejde med en lang række virksomheder og partnerinstitutioner i såvel Danmark som udlandet.
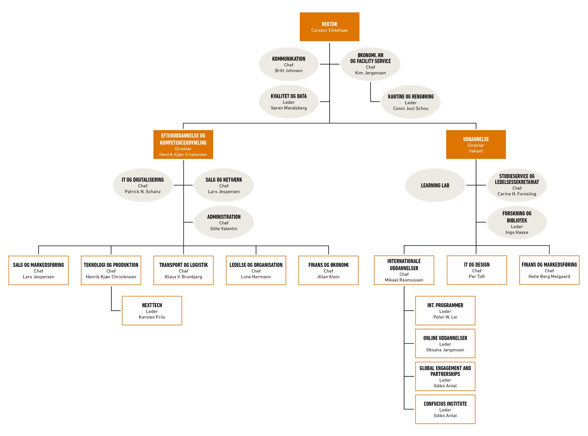
Direktion
Organisation & værdier
Vil du ha´mere viden?
Tilmeld dig nyhedsbrevet







